يتم عرض برنامج ضار جديد لسرقة بيانات الاعتماد يسمى Zaraza bot للبيع على Telegram مع استخدام خدمة المراسلة الشهيرة أيضًا كبرنامج قيادة وتحكم (C2).
وقالت شركة Uptycs للأمن السيبراني في تقرير نُشر الأسبوع الماضي: "يستهدف روبوت Zaraza عددًا كبيرًا من متصفحات الويب ويتم توزيعه بنشاط على قناة قراصنة Telegram روسية تحظى بشعبية لدى الجهات الفاعلة في مجال التهديد".
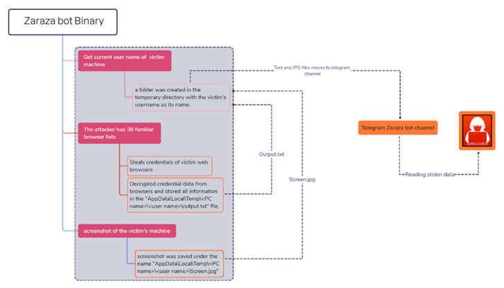
"بمجرد أن يصيب البرنامج الضار كمبيوتر الضحية ، فإنه يسترد البيانات الحساسة ويرسلها إلى خادم Telegram حيث يمكن للمهاجمين الوصول إليه على الفور."
تم تصميم Zaraza bot ، وهو ملف ثنائي 64 بت تم تجميعه باستخدام C # ، لاستهداف ما يصل إلى 38 متصفحًا مختلفًا للويب ، بما في ذلك Google Chrome و Microsoft Edge و Opera و AVG Browser و Brave و Vivaldi و Yandex. إنه مجهز أيضًا لالتقاط لقطات شاشة للنافذة النشطة.
إنه أحدث مثال على البرامج الضارة القادرة على التقاط بيانات اعتماد تسجيل الدخول المرتبطة بالحسابات المصرفية عبر الإنترنت ومحافظ العملات المشفرة وحسابات البريد الإلكتروني ومواقع الويب الأخرى التي تعتبر ذات قيمة للمشغلين.
تشكل بيانات الاعتماد المسروقة خطرًا جسيمًا لأنها لا تسمح فقط للجهات الفاعلة بالتهديد بالوصول غير المصرح به إلى حسابات الضحايا ، ولكن أيضًا تقوم بسرقة الهوية والاحتيال المالي.
تشير الأدلة التي جمعتها Uptycs إلى عرض برنامج Zaraza bot كأداة تجارية لمجرمي الإنترنت الآخرين مقابل اشتراك. ليس من الواضح حاليًا كيفية انتشار البرامج الضارة ، ولكن سرقوا المعلومات استفادوا عادةً من عدة طرق مثل الإعلان الخبيث والهندسة الاجتماعية في الماضي.
تأتي النتائج في الوقت الذي كشفت فيه وحدة الاستجابة للتهديدات (TRU) التابعة لـ eSentire عن حملة GuLoader (المعروفة أيضًا باسم CloudEyE) التي تستهدف القطاع المالي عبر رسائل البريد الإلكتروني التصيدية من خلال استخدام إغراءات ذات طابع ضريبي لتسليم المعلومات والوصول عن بعد إلى أحصنة طروادة (RATs) مثل Remcos RAT .
يتبع التطوير أيضًا ارتفاعًا في تقنيات الإعلان الخبيث وتسميم محركات البحث لتوزيع عدد متزايد من عائلات البرامج الضارة من خلال حث المستخدمين الذين يبحثون عن تطبيقات مشروعة على تنزيل أدوات تثبيت مزيفة تحتوي على حمولات سرقة.
كشفت شركة الأمن السيبراني الروسية Kaspersky ، في تحليل جديد ، عن استخدام برنامج تكسير طروادة تم تنزيله من BitTorrent أو OneDrive لنشر CueMiner ، وهو برنامج تنزيل قائم على .NET يعمل كقناة لتثبيت عامل منجم للعملات المشفرة يعرف باسم SilentCryptoMiner.
للتخفيف من المخاطر الناجمة عن البرامج الضارة للسرقة ، يوصى بأن يقوم المستخدمون بتمكين المصادقة الثنائية (2FA) وتطبيق تحديثات البرامج وأنظمة التشغيل عند توفرها.


